Please add some widget in Offcanvs Sidebar
Subtotal $0.00
View cartCheckout
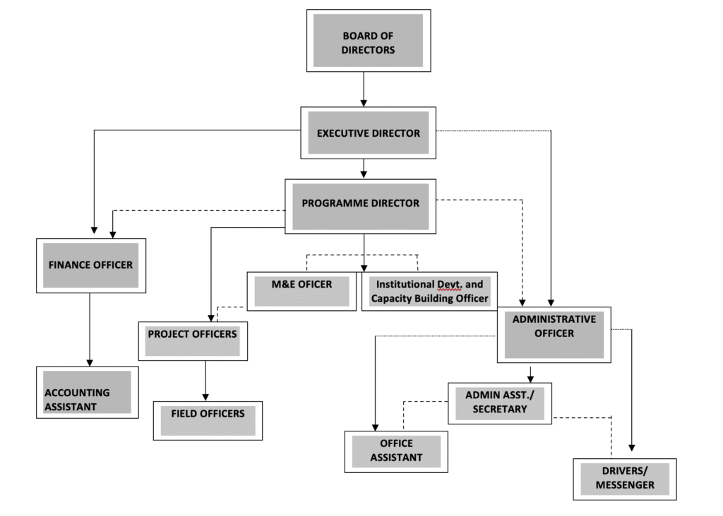
The governance structure of the organization is a functional top-down hierarchy with the Board of Directors at the apex. The full structure of the organization is presented in figure 1. as below.